所在位置: 网站首页 >> 公司新闻 >> 正文

公司两门课程入选2019年自治区级一流本科课程


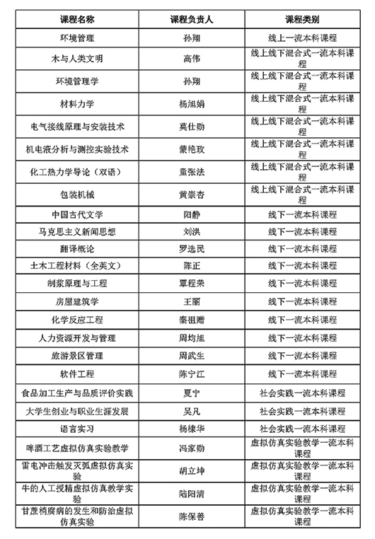
根据《自治区教育厅关于公布2019年自治区一流本科课程名单的通知》(桂教高教【2020】1号)相关信息,公司陈正教授的《土木工程材料(全英文)》和王丽副教授的《房屋建筑学》两门课程入选2019年自治区级一流本科课程中的“线下一流本科课程”。

本次一流课程认定工作是为贯彻落实《教育部关于一流本科课程建设的实施意见》(教高〔2019〕8 号)和《教育部办公厅关于开展2019年线下、线上线下混合式、社会实践国家级一流本科课程认定工作的通知》(教高厅函〔2019〕44 号)相关精神和要求,遴选建设一批具有高阶性、创新性、挑战度的“金课”,推动我区高校一流本科课程建设。

课程是人才培养的核心要素,只有把一流课程建设好,一流专业建设才有底气,一流学科和一流大学建设才有保障。公司历来高度重视本科课程建设工作,在课程改革和教学改革方面不断加强力度。本次评选,充分展现了公司教学团队对课程教学质量提升的努力和成果。未来公司将以课程建设为重要抓手,大力开展教学方法改革,促进一流本科专业建设,打造具有专业特色的系列“金课”。

 

本次认定工作是为贯彻落实《教育部关于一流本科课程建设的实施意见》(教高〔2019〕8 号)和《教育部办公厅关于开展2019年线下、线上线下混合式、社会实践国家级一流本科课程认定工作的通知》(教高厅函〔2019〕44 号)相关精神和要求,遴选建设一批具有高阶性、创新性、挑战度的“金课”,推动我区高校一流本科课程建设。

根据自治区教育厅相关工作计划,2019—2021年间将陆续建设五种类型的自治区级示范课程共800门,其中线上示范课程90门,线下示范课程260门,线上线下混合式示范课程300门,虚拟仿真示范课程60门,社会实践示范课程90门。同时引导各高校积极开展校级优质课程建设,争取一批课程进入国家级一流课程行列,掀起全区普通本科高校人才培养的“质量革命”。

地址:广西南宁市西乡塘区大学东路100号 邮编:530004 版权所有:英国·威廉希尔(WilliamHill)集团有限公司-官方网站